设为首页 | 收藏本站

《长城国际研学基地(营地)等级评价》标准全文

发表时间:2025-05-10 13:30来源:中国旅游协会


《长城国际研学基地(营地)等级评价》标准


标准号:T/CTAT 0009-2025

发布日期:2025年 04 年 28日  

实施日期:2025年 05 年 01日

发布单位:中国旅游协会


团体标准.jpg


本文件按照GB/T 1.1—2020《标准化工作导则 第1部分:标准化文件的结构和起草规则》的规定起草。

本文件由中国旅游协会提出并归口。

本文件主编单位:中国旅游协会、中国旅游协会长城分会、中科天元(北京)城乡规划设计院。

本文件参编单位:北京兴博旅投规划设计院有限公司、迁安市文化广电和旅游局、河北省秦皇岛市山海关区第一关旅游发展有限公司、长城人寿保险股份有限公司、北京世纪元年文化传播有限公司、北京石光长城民宿有限公司、亲子猫(北京)国际教育科技有限公司、北京青年政治学院。

本文件主要起草人:刘霞、牛亚菲、元改亮、马霭云、何爱军、廖雪梅、黄蓉、张莹、贺玉玲、周红、魏新德、程云艳。


1   范围

本文件确立了长城国际研学基地(营地)评价的必备条件、一般条件和评价指标体系,规定了评价指标的取值规则,描述了评价结果形成规则。

本文件适用于长城国际研学基地(营地)评价。


2   规范性引用文件

下列文件中的内容通过文中的规范性引用而构成本文件必不可少的条款。其中,注日期的引用文件,仅该日期对应的版本适用于本文件;不注日期的引用文件,其最新版本(包括所有的修改单)适用于本文件。

GB 2894 安全标志及其使用导则

GB 3095-2012 环境空气质量标准

GB 17945-2010 消防应急照明和疏散指示系统

GB/T 18973-2022 旅游厕所质量要求与评定

GB/T 40248-2021 人员密集场所消防安全管理

LB/T 013 旅游景区公共信息导向系统设置规范

LB/T 054-2016 研学旅行服务规范


3   术语和定义

3.1 长城研学旅游 the Great Wall study tour

以长城为主题的研学旅游。


3.2 长城研学旅游指导师 the Great Wall study tour mentor

具有一定长城主题相关知识,从事策划、制订、实施长城研学旅游课程方案,组织、指导开展长城研学体验活动的人员。


3.3 长城国际研学基地(营地) the Great Wall international study base(camp)

以长城文化为主题的国际研学基地(营地)。


4   必备条件

4.1 有独立法人资格。

4.2 正式对国内游客及国际游客开放满1年。

4.3 近3年内无重大安全责任事故,生态环保、文保事故及重大社会舆情。



5   一般条件


5.1 场地和环境

5.1.1 应有明确的空间界限。

5.1.2 可达性良好,宜与所在地的县级以上交通干道相连接。

5.1.3 宜有生态停车场,标线清晰,分区合理。

5.1.4 应有专门的研学场所。

5.1.5 建筑设施应与环境相协调,建筑风貌宜体现长城文化和地域特色。

5.1.6 周边环境干净整洁,空气质量应符合 GB 3095-2012 中二类区的标准。


5.2 设施和设备

5.2.1 服务中心宜位置合理,规模适度,设施齐全,体现长城文化和地域特色。

5.2.2 应有 3 种以上的游览、体验设施(如实物展示、沙盘展示、3D 展示、多媒体放映、数字化设施等),可开展长城国际研学的教学和交流活动。

5.2.3 宜有能接待研学游客的餐饮设施,餐饮类型丰富,环境卫生,管理规范,服务热情。

5.2.4 宜有能接待研学游客的住宿设施。

5.2.5 购物商店应提供当地特色商品或与长城相关的文创商品,宜支持国际版移动支付或国际信用卡支付。商品质量优良,包装环保。

5.2.6 应有数量充足的旅游厕所,且布局合理,干净卫生。外观造型与环境协调,内部宜体现长城文化和地域特色。所有的旅游厕所均符合 GB/T 18973-2022 中 II 类标准。

5.2.7 有数量充足的垃圾箱,布局合理,外观造型宜有长城文化特色。对垃圾进行分类收集,集中进行无害化处理。垃圾清扫及时,日产日清。

5.2.8 公共信息导向系统应醒目清晰,符合 LB/T 013 的规定,至少涵盖中英文 2 个语种,各类中外文标识牌应内容准确,文字规范。标识牌设计宜体现长城文化和地域特色。

5.2.9 应有数量合理、内容丰富、种类齐全的多语种长城主题科普读物、音像制品、研学手册等公共信息资料。

5.2.10 应有完善的安全防护设施和应急救援设施,在出入口、公共场所和游览区域安装视频安防监控系统,全天候实时覆盖。安全标志符合 GB 2894 的要求。

5.2.11 消防应符合 GB 17945-2010 中第 5 章和第 6 章确立的防护等级和要求、GB/T 40248-2021 中规定的消防安全要求。

5.2.12 宜提供个性化、舒适化、智能化的无障碍服务。

5.2.13 应备日常药品和急救箱,宜与就近医院签订联合协议,提供救护服务。


5.3 产品和课程

5.3.1 教学与体验活动应编排合理,科学性、实践性强。

5.3.2 应有 1 条及以上长城研学线路,与长城研学主题协调一致。

5.3.3 应有科技型长城研学产品,宜提供多语种实时在线翻译,供研学游客自助使用学习。

5.3.4 应有 3 门以上不同主题的长城研学课程,学习目标明确,主题特色鲜明。

5.3.5 长城主题研学课程应体系完整,积极融入 PBL 项目式学习和 STEAM 教育理念,能满足 2 个及以上的不同研学旅游群体需求。

5.3.6 宜将当地非物质文化遗产、民俗文化等地域特色文化融入研学课程之中。


5.4 人员和师资

5.4.1 应建立专兼职相结合、相对稳定的长城研学旅游专业人员队伍(如课程研发、活动组织、教学实施等),具有与研学课程相匹配的专业能力。

5.4.2 宜有 1 名及以上掌握外语的专业人员,并获得国家认证的外语水平证书。

5.4.3 不同等级的基地(营地)应配备相应的长城研学旅游指导师:

a) 三星级具有初级长城研学旅游指导师 3 名及以上;

b) 四星级具有初级长城研学旅游指导师 3 名及以上,中级长城研学旅游指导师 2 名及以上;

c) 五星级具有初级长城研学旅游指导师 3 名及以上,中级长城研学旅游指导师 2 名及以上,高级长城研学旅游指导师 1 名及以上。

5.4.4 每个长城研学旅游团队应配备数量适宜的长城研学旅游指导师,指导师与学员比例不低于 1:30。

5.4.5 每个长城研学旅游团队应配备 1 名协调管理人员,负责研学团队全程活动。

5.4.6 专业人员应着装统一,有良好的仪容仪表,举止文雅,服务热情。

5.4.7 基地(营地)工作人员宜接受专业培训,每年接受培训的员工数量占总员工数比例不低于 50%,接受培训的员工每人每年达到 30 标准学时及以上,注重专业人员业务素养和能力提升。


5.5   服务和管理

5.5.1 应有健全的研学活动相关管理制度,涵盖长城主题研学课程开发、教学、后勤、安全管理等方面。安全管理应符合 LB/T 054-2016 中第 9 章确立的安全管理要求。每年应至少开展 2 次安全演练。

5.5.2 应有中长期发展规划,规划内容涵盖研学产品体系、研学线路体系、研学保障体系等,目标明确,可实施性强。

5.5.3 应有通俗易懂、科学合理、趣味性强的解说内容体系,涵盖至少 2 个语种。

5.5.4 应建立国际化的宣传营销渠道,宜在客源国建立独特、专业的品牌形象。

5.5.5 宜与境外研学机构开展合作,共同开发、组织和实施长城研学旅游活动。

5.5.6 近一年研学旅游接待总量应达 1 万人次以上,其中国际游客比例不低于 2%。

5.5.7 应建立完善的投诉处理制度,研学游客投诉渠道通畅,投诉处理及时,档案记录完整。

5.5.8 宜建立系统的研学效果测评制度,记录真实,研学项目档案保存 3 年以上。



6   评价指标体系

6.1 评价指标体系框架

6.1.1 长城国际研学基地(营地)评价指标体系由必备条件评价和一般条件评价构成。

6.1.2 必备条件评价由一个层级的评价指标构成(见表1)。一级评价指标3个。


表1 长城国际研学基地(营地)必备条件的评价指标体系


一级评价指标

法人资格

开放年限

运营安全



6.1.3 一般条件评价由两个层级的评价指标构成(见表2)。其中一级评价指标5个,二级评价指标40个。

表2 长城国际研学基地(营地)一般条件的评价指标体系


一级评价指标

二级评价指标

一级评价指标

二级评价指标

场地和环境

空间界限

产品和课程

研学线路

可达性

研学产品

停车场

研学课程

研学场所

课程适用性

建筑设施

文化融入

场地环境

人员和师资

人员队伍

设施和设备

服务中心

外语专业人员

游览、体验设施

长城研学旅游指导师

餐饮设施

长城研学旅游指导师配备数量

住宿设施

协调管理人员

购物

专业形象

旅游厕所

培训

垃圾箱

服务和管理

管理制度

公共信息导向系统

发展规划

公共信息资料

解说系统

安全防护设施

宣传营销

消防

国际研学合作

无障碍服务

接待量

救护服务

投诉处理

产品和课程

教学与体验活动

效果测评



6.2 评价指标的设立

必备条件评价的一级评价指标的设立由长城国际研学基地(营地)准入性条件划分而来,包括法人资格、开放年限和运营安全。

一般条件评价的一级评价指标的设立由构成长城国际研学基地(营地)的基本要素划分而来,包括场地和环境、设施和设备、产品和课程、人员和师资、服务和管理。

一般条件评价的二级评价指标是直接取值的指标,由能衡量一级评价指标的指标构成,具体取值规则见第7章。


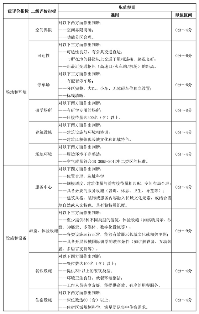
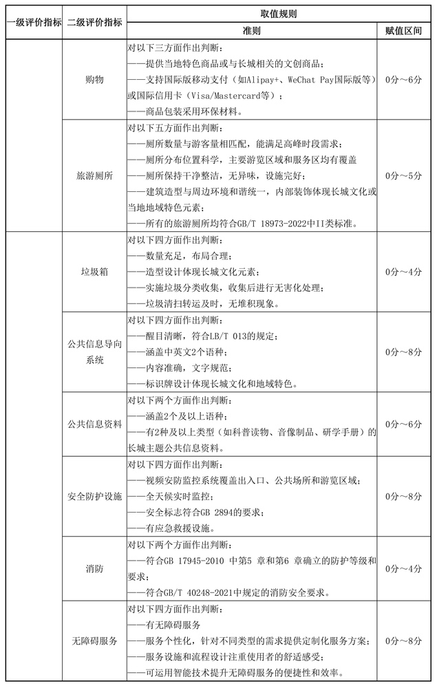
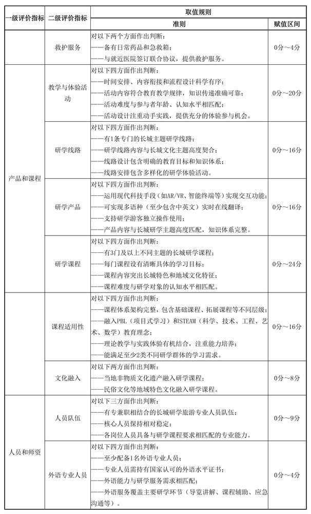
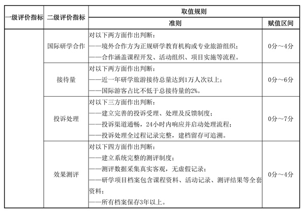
7   取值规则

7.1 必备条件的取值规则

长城国际研学基地(营地)在开展必备条件评价时,应使用表3中规定的取值规则


表3 长城国际研学基地(营地)必备条件评价取值规则


一级指标体系

取值规则

指标值/分

判断准则

证明依据

法人资格

1

有独立法人资格

营业执照

开放年限

1

正式对国内游客及国际游客开放满1年

近1年经营情况的说明材料

运营安全

1

近3年内无重大安全责任事故,生态环保、文保事故及重大社会舆情

近3年有关安全责任事故,生态环保、文保事故及重大社会舆情的网络搜索结果截图



7.2 一般条件的取值规则

长城国际研学基地(营地)在开展一般条件评价时,应使用表4中规定的取值规则。

表4   长城国际研学基地(营地)一般条件取值规则

一级评价指标_01.jpg一级评价指标_02.jpg一级评价指标_03.jpg一级评价指标_04.jpg一级评价指标_05.jpg




8   评价结果形成规则

8.1 必备条件评价结果的计算

按公式(1)计算长城国际研学基地(营地)必备条件的评价结果。

=   +   +   ········································································ (1)

式中:

X——评价结果;

A——法人资格得分;

B——开放年限得分;

C——运营安全得分。


8.2 一般条件评价结果的计算

按公式(2)计算长城国际研学基地(营地)一般条件的评价结果。

=   +   +   +   +   ································································ (2)

式中:

Y——评价结果;

D——场地和环境得分;

E——设施和设备得分;

F——产品和课程得分;

G——人员和师资得分;

H——服务和管理得分。


8.3 评价结果的应用

8.3.1 必备条件评价结果为3分,可进入一般条件评价。

8.3.2 一般条件评价结果位于270分至300分(含)的为五星级长城国际研学基地(营地),位于230分至269分(含)的为四星级长城国际研学基地(营地),位于200分至229分(含)的为三星级长城国际研学基地(营地)。


首页          分会简介       分会动态          通知公告       加入我们          联系我们